2.1 Objective
Main objective
Analysing survival time using the Cox hazards model and estimating the probability of default
In the arena of infrastructure projects and corporate debt credit risk analysis, survival analysis serves as a pivotal method for modelling the duration until specific events occur. A prominent tool is the Cox hazards model, which facilitates the examination of the association between covariates and the hazard rate. The hazard rate denotes the instantaneous likelihood of an event occurring at any given point in time. Within financial analysis, particularly in the context of infrastructure projects and corporate debt, the Cox model finds application in estimating the probability of default for borrowers, leveraging diverse risk factors.

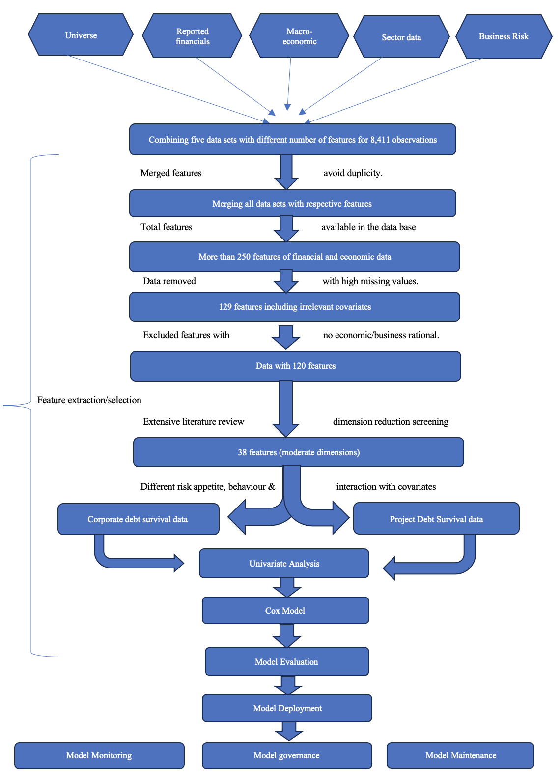
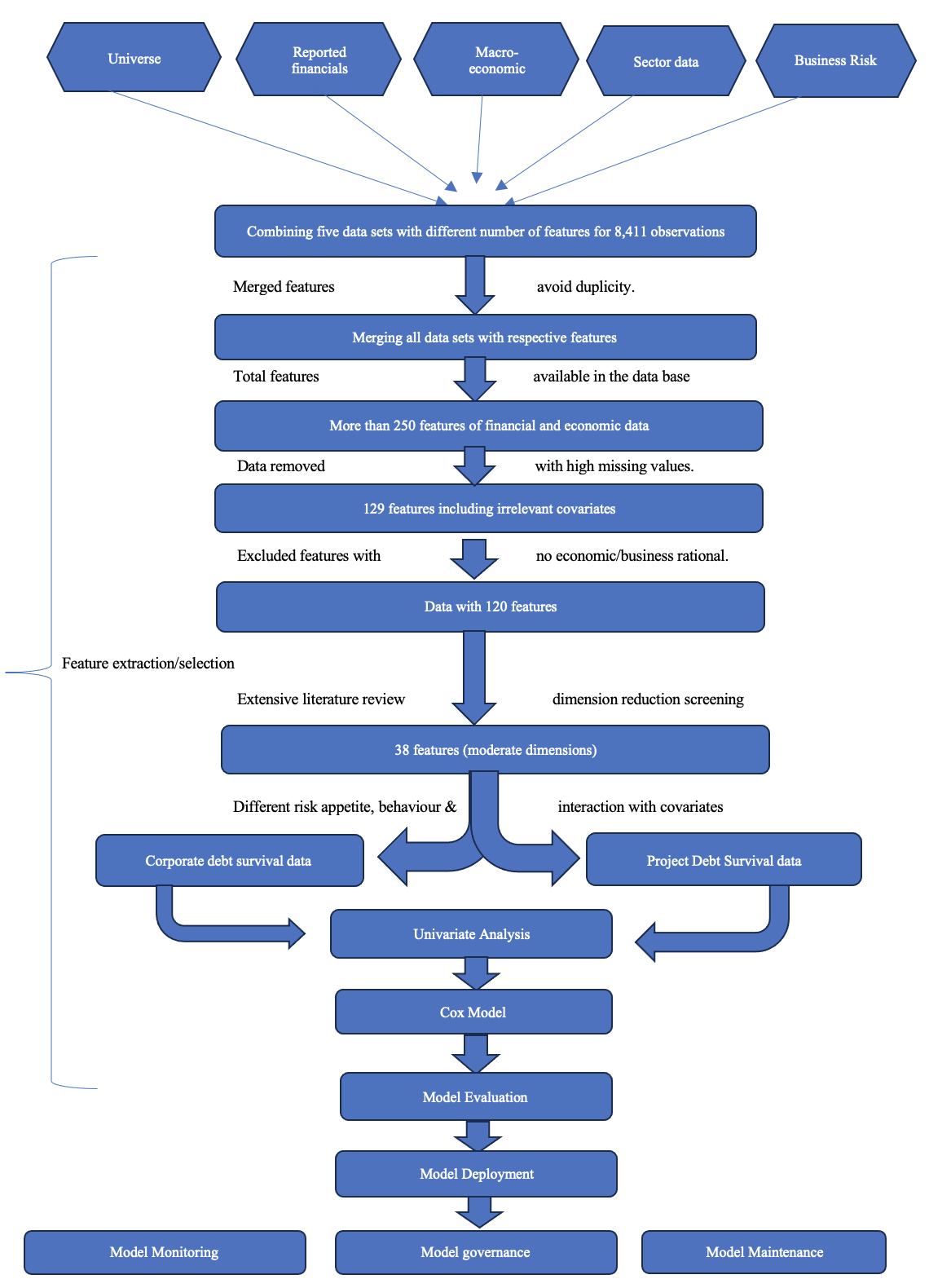
Cox model flow chart